Publisere til eInnsyn
Publisering til eInnsyn
For publisering til eInnsyn er det Documaster som skal benyttes. For å starte denne funksjonaliteten må bruker med riktige rettigheter være innlogget mot Documasters grensesnitt.
1. Start med å velge type i filtrering. Velg «registrering» og deretter «Journalposter»

Videre må arkivdel og tidsperiode utvalget skal ha velges:

Det er også mulig å benytte flere filtreringer for å tilpasse listen over registreringer som skal publiseres.
2. Når dette er gjort, marker registreringene i utvalget og trykk på Start masseoppdatering. Velg så Publiser til eInnsyn.
3. I dialogvinduet som kommer frem velges hvilken form publiseringen skal ha. Bare metadata eller metadata og dokument. Man kan også avpublisere tidligere publiserte ved å velge Fjern publisering
Sensitive metadata
Systemet foretar en automatisk sjekk på om metadataene inneholder sensitive data, f.eks fødselsnummer. Om sensitive metadata blir oppdaget, vil registreringen ikke publiseres, men få status "Inneholder sensitive metadata".
Siden dette er en automatisk sjekk kan den gi falske positive funn, så om dere har forsikret dere om at materialet ikke inneholder sensitive metadata, huk av for Publiser sensitive metadata for å overstyre den innebygde sjekken.
4. Ved å trykke «publisere» her overføres informasjonen til eInnsyn
Om en velger å publisere dokumenter er det Documasters innsynsportal som benyttes for å vise disse for brukere i eInnsyn. Documaster sender over en lenke til dokumentsiden i Documaster PLP til eInnsyn. Dokumentsiden i Documaster PLP åpner i nytt vindu for brukeren og viser filen knyttet til aktuell journalpost.
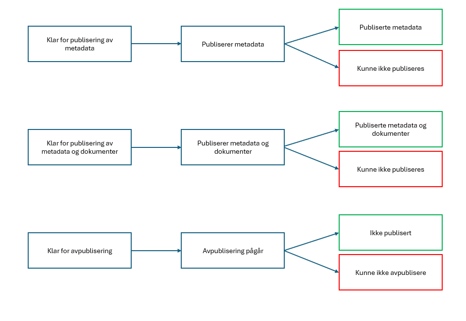
Statuser på registreringene og hva de betyr:
Her er en kort beskrivelse av hva de ulike statusene på registreringene betyr
|
Ikke publisert |
Ikke publisert |
|
Kunne ikke publiseres |
Publisering har feilet |
|
Publiserte metadata |
Metadata er bekreftet publisert på eInnsyn |
|
Publiserte metadata og dokumenter |
Metadata og dokumenter er bekreftet publisert på eInnsyn (teknisk sett er metadata og dokumentlenke publisert på eInnsyn, dokumentet er publisert på PLP) |
|
Klar for publisering av metadata |
Metadata er klar for å bli plukket opp av eInnsyn. |
|
Klar for publisering av metadata og dokumenter |
Metadata og dokumenter er klare for å bli plukket opp av eInnsyn. |
|
Publiserer metadata |
Metadata er plukket opp av eInnsyn. Ligger i denne statusen til vi får kvittering fra eInnsyn. |
|
Publiserer metadata og dokumenter |
Metadata og dokumenter er plukket opp av eInnsyn. Ligger i denne statusen til vi får kvittering fra eInnsyn. |
|
Inneholder sensitive metadata |
Ikke publisert, sensitive data er funnet i titler/metadata. |
|
Klar for avpublisering |
Journalpost(er) som skal avpubliseres er klare for å bli plukket opp av eInnsyn. |
|
Avpublisering pågår |
Avpubliseringskommando er plukket opp av eInnsyn. Ligger i denne statusen til vi får kvittering fra eInnsyn. |
|
Kunne ikke avpublisere |
Avpublisering har feilet |
Flyt for de ulike statusene:
